ブログブログ

外資系コンサルファームのおすすめ資料集vol.17

Rubato記事ヘッダー画像

ルバート代表の松上です。前回は「外資系コンサルファームのおすすめ資料集vol.16」としてボストン・コンサルティング・グループ、アーサー・ディ・リトルの資料をご紹介しました。多くの方の反響をいただいたので、第17弾も公開いたします。

私のX(旧Twitter)では経済産業省の委託調査報告書のホームページhttps://www.meti.go.jp/topic/data/e90622aj.html)で公表されている外資系コンサルファームの資料の中から良いスライドを選んで投稿しています。

引き続き、Xの投稿の中から皆さんの反響が大きかったスライドを選んでご紹介します。今回はデロイトトーマツコンサルティング、ボストン・コンサルティング・グループの資料から選んでいます。
※これまでの「外資系コンサルファームのおすすめ資料集」はこちら▶

1.デロイトトーマツコンサルティング

◆ PEST分析スライド

経済産業省の委託調査報告書に掲載された、デロイトトーマツコンサルティングのPEST分析事例スライド

出典:平成30年度中小企業実態調査委託費(福島県の産業発展に向けた実態調査事業)成果報告書【公開用】

【解説】

デロイト トーマツ コンサルティングによるPEST分析スライド解説。Politics、Economics、Society、Technologyの観点から事業環境の見通しを整理している

  • 事業環境の見通しをPolitics、Economics、Society、Technologyの観点から検討する「PEST分析」のスライドです
  • PEST分析自体は有名なのですが、実際の分析事例は多くないので、参考になりますね

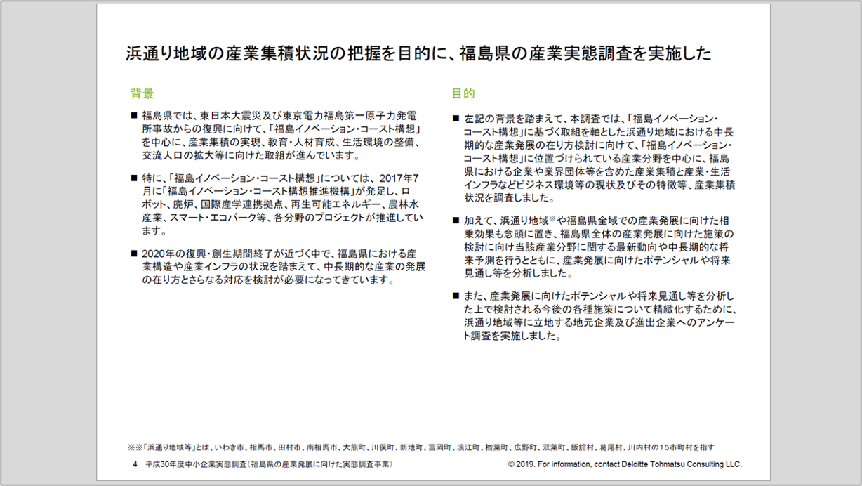
◆ 背景&目的スライド

デロイト トーマツ コンサルティングによる背景・目的スライド。調査の狙いと位置づけを明確に示している

出典:平成30年度中小企業実態調査委託費(福島県の産業発展に向けた実態調査事業)成果報告書【公開用】

【解説】

調査報告書の冒頭で背景と目的を整理したスライド例。背景で過去の経緯を、目的で今後の方向性を示している

  • 資料の冒頭に「背景」と「目的」を示すスライドです
  • 背景は今までの経緯(過去)、目的はこれから作る未来を示します。これにより、資料の内容(現在)を理解しやすくなります


2.ボストン・コンサルティング・グループ

◆ ビジネスモデル

経済産業省の調査報告書に掲載された、ボストン・コンサルティング・グループによるビジネスモデル図の事例

【解説】

ボストン・コンサルティング・グループによるビジネスモデルの図解スライド。関係者と提供価値、お金の流れを矢印で整理している

  • ビジネス事例を紹介する時はビジネスモデルの図解がおすすめです
  • 関係者(ステークホルダー)と「提供するモノ・コト」「お金」の交換の流れを矢印で示すことで、ビジネスの要点を理解できます

◆ 目的とアンケートの論点

ボストン・コンサルティング・グループによる調査設計スライド。目的と論点を明確にし、質問との関係を整理している

【解説】

調査の目的と論点を整理したスライド例。アンケート設計の前に何を明らかにするかを示している

  • アンケート報告でいきなりn数や質問など手法を紹介しているのをよく見ますが、必ず最初に目的と論点を示すことが重要です
  • 論点を示した後にそれに紐づく質問を紹介すると、目的と質問の関係を見せることができ、ロジカルな内容になります

いかがでしょうか。このようにコンサルタントの資料を見るだけで、ご自身の資料作りの参考になるのではないでしょうか。
弊社ではコンサルタントの資料作成スキルを学ぶための講座「戦略的プレゼン資料作成2日間集中講座」を開催しています。週末に2日間集中的に受講するだけで、翌日からの資料づくりが劇的に変わります。

「分かりやすい資料」を作るための「型」を知り、ツールを使いこなして作業時間を短縮する。「質と量」の両方を改善することで、「考える時間」を生み出すためのコツをお教えします。

ご興味ある方は下記のリンクから内容をご覧ください。

\ 誰でも学べる個人向け講座 /
┏━━━━━━━━━━━━━━━━━━━━━━┓
戦略的プレゼン資料作成 2日間集中講座
┗━━━━━━━━━━━━━━━━━━━━━━┛

  • 2日間の実践ワーク豊富なカリキュラムで資料作成スキルを総合的に一気にレベルアップ
  • 週末に集中的に学び、すぐに成果を出したい方におすすめの講座です

2月14日(土)&3月8日(日)開催はこちら▼

3月14日(土)&4月5日(日)開催はこちら▼

4月18日(土)&5月16日(土)開催はこちら▼